Skip to main content
ወልቂጤ , ኢትዮጵያ
011 365 9189
cerenterprizejobcreation@gmail.com
Main navigation
ዋና ገጽ
ስለ እኛ
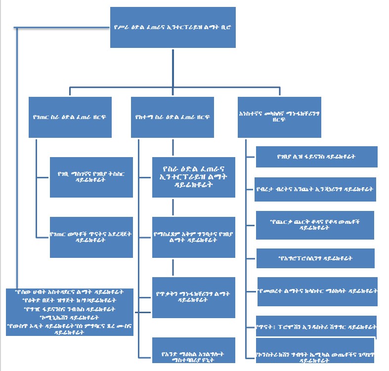
ስለ ቢሮው
ተልዕኮ ራዕይና እሴት
የቢሮው መዋቅር
የቢሮው ሥልጣንና ተግባር
ዘርፎች
አነስተኛና መካከለኛ ማኑፋክቸሪንግ ዘርፍ
የመሰረተ ልማትና ክላስተር ማዕከላት ዳይሬክቶሬት
የኢንዱስትሪ ፕሮሞሽን፣ የአደረጃጀትና የአቅም ግንባታ ዳይሬክቶሬት
የገበያ ሊዝ ፋይናንስ ዳይሬክቶሬት
የከተማ ስራ ዕድል ፈጠራ ዘርፍ
የማስፈጸም አቅም ግንባታና የገበያ ልማት ዳይሬክቶሬት
የስራ ዕድል ፈጠራና ኢንተርፕራይዝ ልማት ዳይሬክቶሬት
የአንድ ማዕከል አገልግሎት ማስተባበሪያ ዩኒት
የጥቃቅን ማኑፋክቸሪንግ ልማት ዳይሬክቶሬት
የገጠር ስራ ዕድል ፈጠራ ዘርፍ
የገቢ ማስገኛና የገበያ ትስስር ዳይሬክቶሬት
የገጠር ወጣቶች ጥናትና አደረጃጀት ዳይሬክቶሬት
ፕሮጀክቶች
ሚዲያ
ቪዲዮ
ፎቶ
ማስታወቂያ
ሰነዶች
አዋጆች
ደንቦች
ዲጂታል
ኢትዮኮድርስ ኢንሼቲቭ
የኢትዮጵያ ብሔራዊ አካዳሚክ ዲጂታል ላይብረሪ
Search
Home
የቢሮው መዋቅር
የቢሮው መዋቅር